
中国信息技术产业迎来重大变局!股票推手
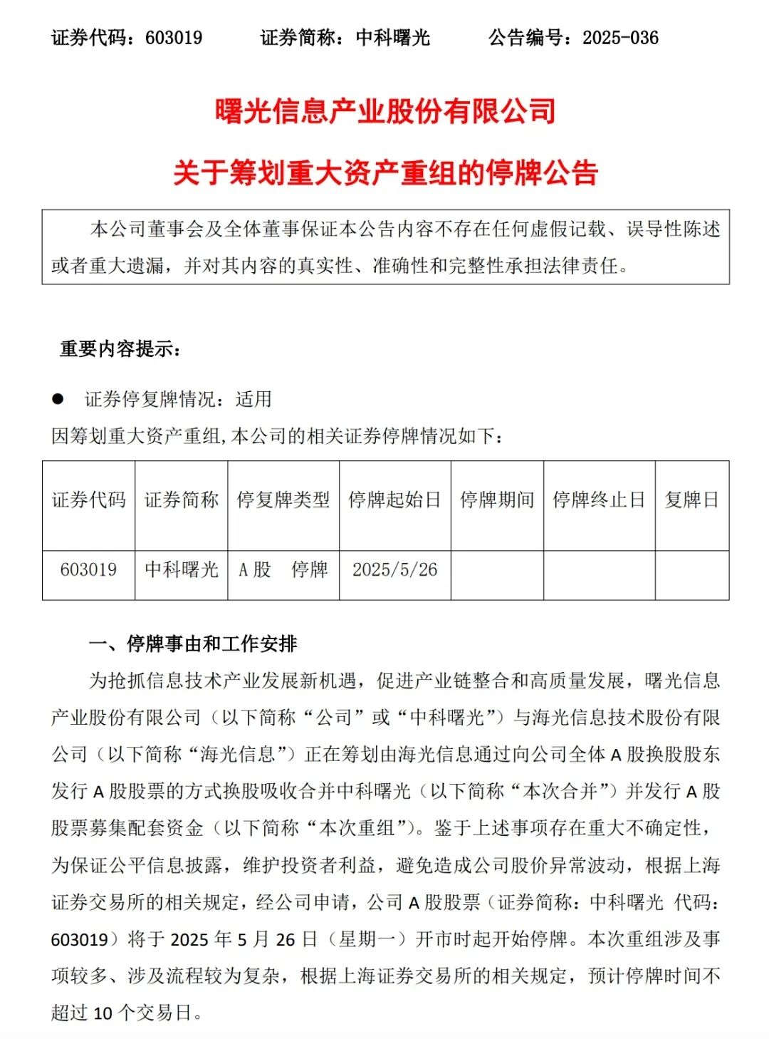
2025年5月26日,上海证券交易所主板上市公司曙光信息产业股份有限公司(以下简称“中科曙光”)与科创板上市公司海光信息技术股份有限公司(以下简称“海光信息”)共同发布公告,宣布双方拟进行战略重组。
这一强强联合不仅是科创板首例“子公司反向吸收合并母公司”案例,还标志着国产算力产业进入深度整合新阶段。
(
]article_adlist-->中科曙光与海光信息战略重组公告)
近年来股票推手,信息技术的迅猛发展推动了数字化转型的浪潮,各行各业都在积极寻求创新与变革。在这一背景下,信息产业的整合与合作愈发显得重要。
中科曙光作为中国核心信息基础设施领军企业(市值超900亿元),拥有强大的技术研发能力和市场影响力,其“曙光”系列超级计算机多次在全球超算榜单上取得优异成绩;而海光信息则是国产CPU领域的佼佼者(市值超3000亿元),其自主研发的海光处理器已在金融、电信等多个关键行业实现规模化应用,在高性能计算和数据处理领域具有显著优势。
因此,业内普遍认为,两家公司在各自的细分市场中均有深厚底蕴,重组后的新公司将形成从芯片到整机、从硬件到软件的完整产业链布局,有望加速创新步伐,推动新技术的商业化应用,进一步巩固其在信息产业中的领导地位。
尽管市场对此次重组普遍看好,但这其中存在的挑战也同样不容忽视。要知道,两家公司在企业文化、管理体系等方面存在差异,如何实现有效整合将是决定重组成功与否的关键因素。另外,在技术研发方面,如何保持持续创新能力,避免因规模扩大导致的创新效率下降,也是新公司需要面对的重要课题。
不过股票推手,从长远来看,这次重组为中国信息技术产业发展提供了新的可能性。通过资源整合和优势互补,新公司有望在AI、大数据、云计算等前沿技术领域取得突破,推动中国信息技术产业向全球价值链高端迈进。
END
最后提一句,21ic论坛(bbs.21ic.com)正在招募原创作者,单篇文章奖励最高500元,欢迎广大网友踊跃投稿!
点击了解活动详情
往期精选:
]article_adlist-->科技巨头上海大裁员,赔偿金N+8
小米自研3nm芯片,为什么不会被制裁?
]article_adlist-->开工即失业!东莞14年科技大厂宣告停工停产 ]article_adlist-->
扫描二维码,关注视频号
请点下【♡】给小编加鸡腿
海量资讯、精准解读,尽在新浪财经APP
信钰证券提示:文章来自网络,不代表本站观点。